哈尔滨电工培训 「冰城新闻」电工作业,焊接作业,高处作业……|找这16家安全培训机构靠谱

「冰城新闻」电工作业、焊接作业、高处作业……|找这16家安全培训机构靠谱

想当电工、焊工或者安全生产管理人员……到哪里可以进行正规的培训?日前,

市安监局梳理出哈市辖区内16家经过审批有资质的培训机构,有需求的市民可自主选择

目前,电工、焊工、安全生产管理人员等培训已市场化,市民到有资质的安全培训机构培训后,再来安监部门考试,考核合格后发证。

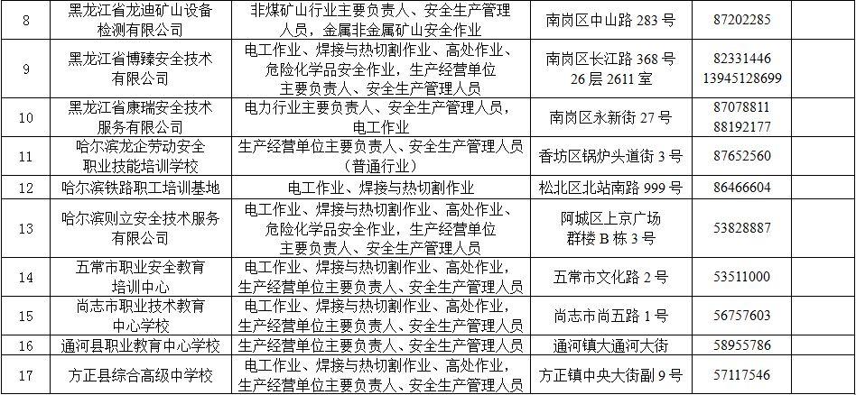
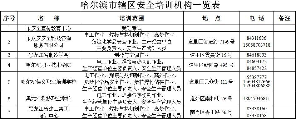
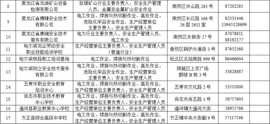
附表

市安监局服务电话:86772937 86776467

稿件来源:新晚报

记者:张磊.

电工作业、焊接作业、高处作业……|找这16家安全培训机构靠谱

想当电工、焊工或者安全生产管理人员……到哪里可以进行正规的培训?日前,市安监局梳理出哈市辖区内16家经过审批有资质的培训机构,有需求的市民可自主选择

目前,电工、焊工、安全生产管理人员等培训已市场化,市民到有资质的安全培训机构培训后,再来安监部门考试,考核合格后发证。

附表

市安监局服务电话:86772937 86776467

来源:新晚报

记者:张磊.

编辑:马云鹏

最近微信频繁改版,

各位亲人,

一路走来,

不要失联哦

如何最快的找到我们?

安卓用户可以置顶 ~

苹果用户当然是星标 了呀!

相关问答

哈尔滨下证快的电工培训学校?

就选择哈尔滨电工培训学校就可以。授课时间:60-180天(看学员基础)培训地点:哈尔滨市和兴路50号师范大学产业园D栋学成可直接就业!学成后可以考上岗证,...

在哈尔滨想考个电工证,去哪报名呢?

在哈尔滨安监局进行报名。报名条件(一)年满18周岁且符合相关工种规定的年龄要求;(二)经医院体检合格且无妨碍从事相应特种作业的疾病和生...在哈尔滨安...

去东北电力大学学能动,智网,和去哈尔滨理工大学学电气自动化哪个更好一点?

问题中的三个专业分别属于以下两个学科门类:能源与动力类:能源与动力工程电气类:智能电网信息工程、电气工程及其自动化全国第四轮学科评估结果显示:从学...

哈尔滨哪里考高级电工证?

哈尔滨南岗老高级电工证。哈尔滨南岗老高级电工证。

齐齐哈尔技能培训学校?黑龙江齐齐哈尔技能培训学校有吗

[回答]黑龙江齐齐哈尔技能培训学校,哈尔滨中专院校、中专学校、汽修学校、大专学校、3+2学校、新能源汽车维修学校、汽车钣金喷漆学校、二手车评估培训、...

哈尔滨哪里有问题孩子教育学校问题少年培训机构网瘾少年教育...

[最佳回答]你可以尝试用同龄人去和他说说啊。懂点事情的。而且如果是玩网络游戏的话。你大不了尝试陪他玩看看。你别态度僵硬。好像硬逼他少玩。别摆脸色。你...

哈尔滨电工证查询网站?

登录哈尔滨安监局网站查询。电工特种作业操作证查询统一网站为各省安全监督生产管理局网站查询。目前我国已开通网上特种作业操作证查询系统,用户只要登录该系...

哈尔滨电工证网上查询?

哈尔滨在网上可以查询电工证考核情况的,只要在查询时输入身份证号、姓名即可。哈尔滨在网上可以查询电工证考核情况的,只要在查询时输入身份证号、姓名即可。

哈尔滨电工学院是几本?

哈尔滨电工学院是二本专业学校哈尔滨电工学院是二本专业学校

哈尔滨保利物业电工怎样?

哈尔滨保利物业电工是一个专业技术比较强的工种,也是最有技术的工种之一。保利物业电工负责小区内的所有有关电的维修、养护等工作,是一个很不错的工种。哈尔...