二级建造师机电工程真题 完整版!2024年二级建造师《机电实务》真题答案解析,速来估分
完整版!2024年二级建造师《机电实务》真题答案解析,速来估分
2024年二建考试已经结束了,对于机电实务科目相信大家都有不同看法,从试卷的整体分布来看考试重点依旧和之前如出一辙。起重技术、焊接技术以及通风与空调工程施工技术都有考察,起重技术与焊接技术作为机电工程的核心技术,其分值占比较大,通风与空调工程施工技术作为机电工程中不可或缺的一环,其分值占比也相对较高。
因为机电实务考试题型既有选择题也有案例简答题,综合考察考生们的理论知识,和实际操作能力,难度相较以往在形式上有所变动。特别是实操部分加入了机电工程项目的很多实拍图片,更拟现实化,需要考生具备较强实践操作的分析问题和解决问题的能力。
也意味着考试中需要我们仔细阅读案例背景,理清思路,按照题目要求进行回答,且具有一定的现场工作经验和基础知识。不过虽然形式上有所变化但是难度较往年一般,除开个别新增考点外需要着重理解,其他部分都是对基础知识的积累考核。
按照目前考生反馈来看,机电难度中等偏下,对于备考准备充足的同学通过及格线基本上不是问题,不过最终结果还是要以最终成绩发布为主,估分只是做个心理的预期。希望每一位考生都能取得自己付出努力后应该取得的成绩,当然对于裸考的同学也希望能够幸运之神眷顾多碰对一些题!
注意:因编辑问题导致部分图片无法展示完全,如果是需要24年全科真题的可前往《二建刷题》题库免费下载。
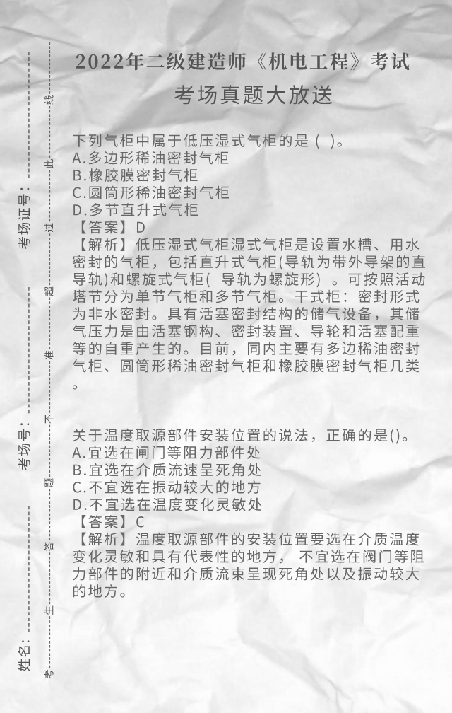
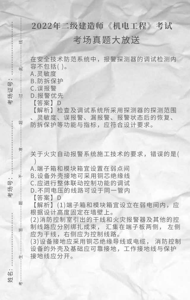
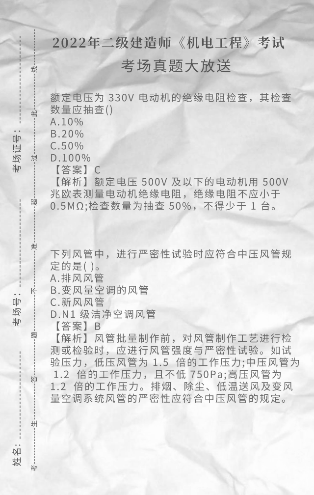
6.1A卷
2022年二级建造师《机电工程》考试真题答案(完整版)
二建考友,大家好!2022年二级建造师考试已经结束啦!2022年二级建造师《机电工程》考试真题答案来啦!更多考试真题可进入永图教育官网二级建造师栏目获取哦!现在一起来看下《机电工程》的真题答案解析吧。
百度搜索【永图教育】进入二级建造师栏目获取二级建造师完整版真题答案
相关问答
二级建造师机电工程考试教材是什么?..._..._帮考网
关于二级建造师机电工程考试教材的问题,以下是根据最新的信息为您整理的答案:二级建造师《机电工程管理与实务》考试教材通常是根据中国住房和城乡...
二级建造师机电类都考什么科目?
1、二级建造师的考试科目有《建设工程施工管理》、《建设工程法规及相关知识》和《专业工程管理与实务》3个科目。其中《专业工程管理与实务》科目分为:建筑工...
一级建造师机电真题题型..._一建考试_帮考网
以下是具体题型分类:a.专业知识题:涵盖机电工程领域的专业知识,如电气、机械、自动化等。b.工程管理题:涉及项目管理、招投标、合同管理等方面...
二建机电考试几个科目_建筑界
二级建造师考试科目二建机电考试科目二建机电考试我来回答我要提问二建老手二建机电考试科目总共有三门,分为统考科目和专业科目,二级建造师统考科目为...
二级建造师,机电,做真题好还是模拟题好?现在是冲刺阶段?
真题吧你应该把时间分配好可以的话,都做一做啊我不是建造师,但我还是衷心希望你能成功,考出以后或许有合作机会呢。加油!!真题吧你应该把时间分配好可...
一建机电2023真题难吗?
根据目前的信息,无法确定2023年一建机电真题的难度。每年的真题难度都有可能不同,取决于考试委员会的设置和出题思路。一建机电考试通常涵盖广泛的知识领域,包...
复工安全试题?
安全试题单位:姓名:职务:时间:一、选择题1、新工人的三级安全教育是指厂级教育、____和班组教育。()A.启蒙教育B.车间教育C.礼仪教...()A.用四...
机电工程二级建造师考试有哪些教材-建筑界问答
[最佳回答]《建设工程法规及相关知识》《建设工程施工管理》《专业工程管理与实务》,以上书籍均为“建筑工业出版社”出版,还有与以上三科对应的“复习题”...
一建机电实务案例真题..._一建考试_帮考网
一级机电实务案例真题涉及到的内容较为专业,我将会尽量详细地为您解答。但由于我无法直接进行联网检索,以下内容将基于我所掌握的知识进行总结。1...
在二建考试中机电好考么?
我是视角工程。所谓二建机电好考与否,主要针对机电专业实务课而言。专业实务课难度决定着整个二建机电考试的难度。机电实务课在所有二建考试专业课里而言,处...




