金华电工招聘最新信息 电力企业招聘150余人!五个地市有岗,大专及以上可报
电力企业招聘150余人!五个地市有岗,大专及以上可报
台州临海市电力实业
有限公司招聘26人
报名时间:2021年6月10日9时—2021年6月16日17时
网络报名:台州人才网(http://www.tzrc.cn,最新资讯栏目)
笔试内容:以逻辑综合能力知识为主,电工专业基础知识为辅。
具体岗位要求
台州宏创电力集团
有限公司招聘55人
报名时间:2021年6月16日9:00-16:00
现场报名:地点:浙江华云企业服务有限公司台州分公司(台州电力培训中心)三楼1号会议室(椒江区纬二路72号)
笔试内容:包括综合能力(主要包括言语理解、数理思维、判断推理、资料分析等)和专业知识,其中综合能力占80%,专业知识占20%。
具体岗位要求
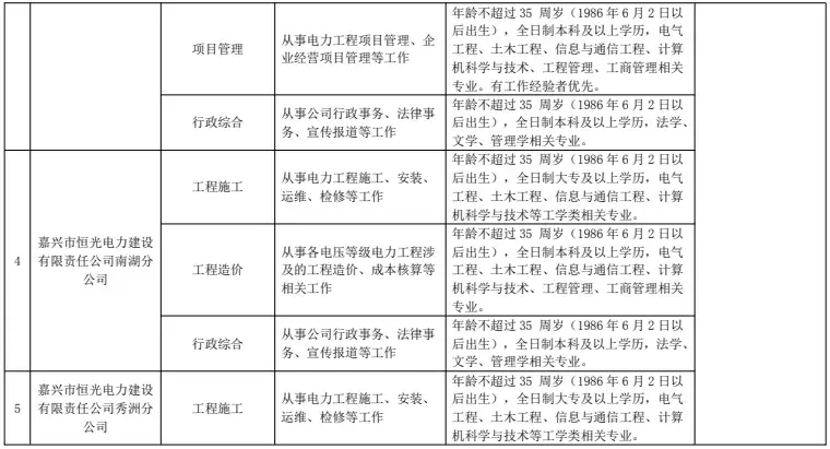
嘉兴市恒光电力建设
有限责任公司滨海分公司招聘
报名时间:2021年6月18日下午17点30分前,逾期不再受理报名。
网络报名:报名邮箱2674122847@qq.com。
具体岗位要求
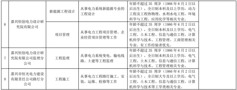
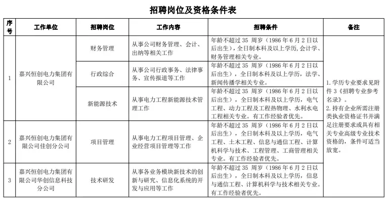
嘉兴恒创电力集团
有限公司招聘公告
报名时间:2021年6月18日下午17点30分前,逾期不再受理报名。
网络报名:报名邮箱:394929015@qq.com。
具体岗位要求
金华市八达供电服务
有限公司招聘38人
网上信息填报时间:公告发布之日起至现场确认时间结束止。
报名现场确认时间:2021年6月17日,9:00-16:30。
报名现场确认地址:金华市金东区法明街487号。
具体岗位要求
金华市八达供电服务有限公司配电线路检修岗位7人、农网营销服务岗位4人;
义乌分公司配电线路检修岗位2人、农网营销服务岗位1人;
永康分公司配电线路检修岗位2人;
东阳分公司配电线路检修岗位6人、农网营销服务岗位1人;
兰溪分公司配电线路检修岗位5人、农网营销服务岗位1人;
武义分公司配电线路检修岗位2人;
浦江分公司配电线路检修岗位2人;
磐安分公司配电线路检修岗位4人、农网营销服务岗位1人;
报名条件
配电线路检修岗位要求电工类专业毕业,限男性;
农网营销服务岗位要求电工类专业或计算机、机械工程、自动化专业毕业,男女不限。
取得国家教育部承认的普通高等院校全日制学历,电工类要求全日制大学专科及以上学历,其他专业要求全日制大学本科及以上学历(其他专业招聘范围不含独立学院、民办院校),以全日制学历主修专业为准。
衢州开化电友电气工程
有限公司招聘17人
报名时间:2021年6月7日至6月11日。
线下报名:开化县桃溪路68号开化电友电气工程有限公司办公室306室王女士处。
线上报名:将报名材料压缩包发送至邮箱:345137808@qq.com。打包材料命名为:姓名-应聘岗位。
考试内容:笔试采用闭卷方式,主要测试综合素质能力等;面试能力考核主要对应聘者的综合评价打分。
具体岗位要求
浙江华隆电力工程
有限公司招聘
报名截止日期:2021年6月15日
网络报名:简历投送邮箱372123894@qq.com
招聘人数:3~5人
招聘专业:电力工程及自动化、机电一体化、仪表控制。
招聘岗位:电气检修工(副检岗位)
工作地点:常山项目部(衢州市常山县常山天然气发电公司内)。
宁波宁能电力销售
有限公司招聘1人
报名时间:2021年6月11日-6月17日
网络报名:25518794@qq.com;应聘邮件标题请注明:姓名+专业+应聘岗位
考试事项:根据岗位匹配度筛选应聘简历,确定参加面试人选。
具体岗位要求
本周金华地区招聘公告汇总来啦,招聘500人+,公务员、事业编、辅警…
小编为大家整理了一周招聘公告汇总(10月13-20日),同学们可以看看是否有心仪岗位!
重要招聘提示:本周国考公告发布,金华地区招58人,28个岗位。金华磐安事业单位公告发布,招聘38人。金华义乌社区工作者招聘98人。
国家公务员
地区国家公务员报名时间全国
★ 2020国家公务员考试公告
10月15-24日
2020国考职位表:全国招录24128人_13849个岗位
浙江
2020国考职位表:浙江地区招录979人_539个岗位
金华
2020国考职位表:金华地区招录58人_28个岗位
事业单位
地区事业单位报名时间金华
金华市公共体育场馆管理中心招聘1人公告
10月28日前
金华广播电视总台招聘5人公告
10月27日前
金华市体育彩票销售中心编外工作人员招聘若干人公告
10月25日前
磐安
★事业编!磐安县事业单位招聘38人公告
10月27-28日
永康
永康市旅游影视发展服务中心编外工作人员招聘1人公告
11月1日前
浦江
浦江部分事业单位招考综合成绩公布及入围体检通知
--
浦江县部分事业单位公开招考体检结果公布
--
义乌
义乌市民政局养老服务指导中心公开招聘雇员1人公告
10月21-25日
义乌侵华日军细菌战史实陈列馆讲解员招聘若干人公告
--
义乌科技局招聘雇员1人公告
11月15日前
义乌市行政服务中心管委会公开招聘雇员2人公告
10月23日前
义乌市道路运输管理局公开招聘雇员1人公告
10月21-25日
教师考试
地区教师考试报名时间金华
金华市建设技工学校 招聘编外(合同制)人员4人公告
10月22日前
浙江交通技师学院公开招聘专任教师8人公告
11月4日前
武义
永康市旅游影视发展服务中心编外工作人员招聘1人公告
11月1日前
浦江
武义招聘中小学教师招聘36人公告
11月20前
武义第一中学教师招聘8人公告
10月29日前
义乌
义乌市民政局养老服务指导中心公开招聘雇员1人公告
10月21-25日
义乌侵华日军细菌战史实陈列馆讲解员招聘若干人公告
--
义乌科技局招聘雇员1人公告
11月15日前
义乌市行政服务中心管委会公开招聘雇员2人公告
10月23日前
义乌市道路运输管理局公开招聘雇员1人公告
10月21-25日
辅警招聘
地区辅警报名时间东阳
★东阳公安局公开招聘警务辅助人员105人公告
10月25日前
武义
武义县公安局公开招聘警务辅助人员1人公告
10月27日前
浙江
省公安厅高速公路交通警察总队警务辅招聘227人公告
10月20-24日
医疗卫生
地区医疗卫生报名时间义乌
义乌市中心医院秋季招聘事业单位正式在编护理岗50人公告
10月25日前
国企招聘
地区国企招聘报名时间浙江
★浙江中国小商品城集团股份有限公司人才招聘59人公告
10月15-24日
金华
金华市殡仪馆天禾实业有限公司招聘3人公告
10月22日前
兰溪
兰溪市兰创投资集团有限公司公开招聘工作人员1人公告
10月25日前
义乌
义乌市国有资本运营有限公司面试相关事项的公告
--
社区工作者
地区社区工作者报名时间义乌
★义乌市公开招聘城市社区工作者98人公告
10月26日
浦江
浦江县总工会职业化工会工作者招聘3人公告
10月15-16日
遴选考试
地区遴选报名时间金华
金华市人民政府外事办公室下属事业单位选调工作人员1人
10月28日前
金华市体育局下属事业单位选调在编教练员拟调人员公示
--
编辑:大排妹 微信号:paipai666999
—— THEEND——
爆料、吐槽、分享,请在微信后台留言
爆料热线:0579-82374110
商务合作:0579-83186125
商务合作
加大排妹微信[paipai666999]
相关问答
金华哪里有办电工操作证的吗?
浙江金华电工特种作业操作证办理地点在:金华市行政服务中心(金华市婺城区西关街道双龙南街858号)3楼F04窗口312室。办理时间:夏季:8:30—12:00下午14:30—1...
金华高级技工学校有哪些专业?
金华高级技工学校开设了包括机械制造及其自动化、汽车检测与维修技术、电子信息技术、计算机应用技术、模具设计与制造技术、数控技术、机电一体化技术、建筑...
电气自动化专业都学习哪些课程?以后可以从事什么职业?-懂得
金华职业技术学院信息学院有自动化专业。基本的主要课程有电路与电工技术、电子电路分析与调试、电机拖动与控制、自动控制技术应用、PLC控制系统设...
金华技工学院怎么样?
金华技工学院,也被称为金华市技师学院或金华市高级技工学校,创办于1979年5月,是一所具有较长历史和丰富经验的技工院校。它集学历教育、职业培训、技能鉴定、...
金华技师学院招生简章?
金华技师学院是一所以培养高素质技术人才为目标的学校,拥有完善的教学设施和师资力量,致力于为学生提供优质的教育资源和广阔的就业平台。学院招生对象为全国...
如何看待金华一包工头遥控指挥2名水电工,上演自杀闹剧讨薪后被拘?应该如何正确拿回薪水?
这是我们建筑工人地位低下,正当权益得不到保证的真实案例。什么叫正确地拿回薪水,本来业主支付工程款天经地义,但是却赖着不给,所谓正确的方式是先申请劳...
电子厂用金华机打浙江金华打得快又好的方法.?,离合器铜带机...
[回答]金华一中,金华二中,,金华六中,金华八中,汤溪中学,艾青中学,孝顺中学,曹宅中学,江南中学(民办),这些都是普高,还有很多职高,就不一一列举了!省一级...
金华装修水电价格是多少?
有的时候强弱电之间会互相产生干扰,因此为了防止发生这样的情况,一定要用锡箔纸包起来。3、电工会把电线安装在PVC管里的,管道内安装不能超过三根线。4、水...
在线的资深人士求解!金华指定高考冲刺,高考冲刺好不好都说说?
[回答]省一级:金华一中,金华二中(浙师大附中),汤溪中学(我母校-V-),艾青中学(以前的鞋塘中学)普通高中:白龙桥中学,罗埠高中,江南中学,八中职业中学:实验...
在金华的浙江交通技师学院是个什么样的学校,教学质量好吗?
学院创建于1974年,校名为浙江汽车驾驶技工学校金华分校。2004年7月,经省编委办批复同意,正式更名为浙江交通技师学院。学院占地321亩,建筑面积12.43万平方...



