电工作原理 电是如何产生的?发电机的奥秘是什么?初中物理|电磁感应
电是如何产生的?发电机的奥秘是什么?初中物理|电磁感应
答案是肯定的,1831年10月17日,法拉第首次发现电磁感应现象 ,并进而得到产生交流电的方法。1831年10月28日法拉第发明了圆盘发电机,是人类创造出的第一个发电机。由于他在电磁学方面做出了伟大贡献,被称为"电学之父"和"交流电之父"。这一节课咱们就来学习磁生电-电磁感应。
我们可以看一下上面的电路连接,在蹄型磁铁的磁场中,放置一根导线,两端与灵敏电流表相连,形成一个闭合回路。让导线以不同的方式动起来,来观察电流表是否有动静。 通过实验我们发现当导线水平向左、水平向右、斜向上、斜向下运动时,电流表指针都有摆动;而当导线上下运动时,指针是没有摆动的。由此我们得出结论:闭合回路的部分导体在磁场中做切割磁感线的运动时,导体中就会产生电流,这是一种电磁感应现象。 电路中产生的电流叫做感应电流。电磁感应现象需要满足:闭合回路、部分导体和切割磁感线 ,这三个条件缺一不可哦。
如果我们用连续转动的线圈代替上述往复运动的导线,就可以制成发电机了,在转动的过程中,发电机把机械能转化为电能,它的原理就是电磁感应 ,这个一定要理解并记住哦!
说起发电机,就不得不说一下电动机了,那么电动机是怎么制成的呢?我们可以思考一个问题,磁体周围存在磁场,通电直导体周围也存在着磁场,那么把它俩放到一起会如何呢?会不会有力的作用呢?
闭合开关,观察铝制直导体的运动。仅改变电流方向,观察铝制直导体的运动;仅改变磁场方向,观察铝制直导体运动。
比较甲和乙, 电流方向不变,改变磁场方向,磁场中导体运动方向发生了改变。
比较甲丙 ,磁场方向不变,改变电流方向,磁场中导体运动方向发生了改变。如果磁场方向和电流方向都发生改变呢?变了两次,就相当于不变啦。
综上所述,通电导体在磁场中要受到力的作用。通电直导线在磁场中受到力的方向与电流的方向、磁场的方向有关。
实验中的直导线运动一段距离就会离开磁场了,如果能让它持续转动,你不就得到了电动机了吗?
这个图就是电动机的示意图,有兴趣的同学可以看一下我后续的实验视频讲解,因为考试考的很浅,只需要知道电动机是电能转化为机械能;原理是通电导线在磁场中受到力的作用或者说是磁场对通电导体有力的作用。
中学生朋友们,关于电磁这一部分的知识老师已经讲解完了,九年级上册的知识到这也已经结束了。 接下来就需要你自己去消化吸收,通过做题巩固所学,从而掌握这部分知识了,老师整理了几道题目,大家练习一下吧!
1、关于电磁现象,下列说法中不正确的是( )
A. 通电螺线管周围的小磁针要受到磁场力的作用
B. 电磁铁的磁极方向与电流方向有关
C. 利用放在磁体周围小磁针静止时的指向,可以判断该磁体周围各点的磁场方向
D. 导体中的负电荷在做定向移动时不一定产生磁场
2、关于电磁现象,下列说法中正确的是( )
A.通电线圈在磁场中受力转动的过程中,机械能转化为电能。
B.指南针能指南是由于地磁场对指南针磁极有力的作用
C.磁场中某点的磁场方向是由放在该点的小磁针决定的
D.导体在磁场中做切割磁感线运动时,导体中一定产生电流
答案:1、D;2、B。 中学生朋友们,不知道你们都做对了吗?所谓“纸上得来终觉浅,绝知此事要躬行”。听懂了不能算掌握,一定要再找些题目练习一下哦!
电路图的解读与绘制规则
什么是电路图
电路图是用各种电气符号、带注释的方框、简化的外形表示系统、设备、装置、元器件相互关系的电气图。
电路图的功能
人们在安装、调试、维修和研究电气设备时,只要拿着一张图纸就可以分析电路,而不必把电路板翻来覆去地察看,看电路图不仅省时,而且省力。同样,设计电路的工作也可以从容地在纸上或计算机上进行,从而提高了工作效率。
电路图的分类及识读
电路图按功能可分为原理图、方框图、接线图和印制板图等。
1.原理图
原理图上详细地绘制了电路全部的元器件和它们的连接方式,可以充分体现电路的工作原理的一种电路图,又被称为“电路原理图或电原理图”。这种电路图直接体现了电路的结构和工作原理,主要用于设计、制作和分析电路。
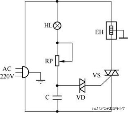
原理图根据具体情况,又分为整机电路原理图和单元电路原理图。图1-2是电炒锅整机电路,图1-3是联想LH-GJ556型显示器的行输出电源电路。
图1-2 典型的双向晶闸管调温式电炒锅电路
图1-3 联想LH-GJ556型显示器的行输出电源电路
通过图1-2、图1-3可以看出,电路图主要由元器件符号、绘图符号以及注释(文字符号)三大部分组成。其中,注释主要用来说明元器件的名称、型号、主要参数等,通常紧邻元器件电路符号进行标注,如图1-2中的字母“RP”和字母“C”分别表示元器件为可调电阻和电容。另外,许多比较复杂的电路图还对重要的电源电路、特殊装置等部位进行注释。
2.方框图
方框图是一种用方框和连线来表示电路工作原理和构成概况的电路图。它只是简单地将电路按功能划分为几个部分,将每一个部分描绘成一个方框,在方框中加上简单的文字说明,在方框间用连线(有时用带箭头的连线)说明各个方框之间的关系。因此,方框图只能大致说明电路的工作原理。
实际工作中,通过对方框图的识图就可以大致了解电路的整体功能,方框图分得越细就越容易了解电路的功能和工作原理。
(1)整机电路构成方框图
整机电路方框图是反映整机电路的方框图,属于最复杂的一种方框图。图1-4所示的是液晶彩电整机构成方框图。
通过图1-4可以看出,该型液晶彩电电路由电源板、逆变器、逻辑板、遥控接收板、主信号处理板、按键板等构成。
(2)单元电路构成方框图
单元电路方框图也叫系统方框图,它是反映单元电路构成的方框图,比整机方框图更加详细。图1-5所示是一幅典型彩色电视机行、场扫描单元电路方框图。通过该图可更直观地了解彩色电视机行、场扫描电路的构成和信号流程。
图1-4 传统液晶彩电整机构成方框图
图1-5 典型彩色电视机行、场扫描单元电路方框图
(3)集成电路方框图
集成电路方框图是指集成电路内部各个单元电路的方框图,此类方框图的结构、复杂程度根据集成电路的功能不同而有所不同。图1-6所示是多功能芯片TDA8843/8844的内部构成方框图。
3.接线图
接线图也叫接线示意图,它表示的是电气产品的整件、部件内部的接线情况。它是根据电路原理图的要求,按照设备中各元器件和接线位置的相对位置绘制的,主要表达各元器件和装配的相对位置关系以及接线点的实际位置,与接线无关的元器件或零部件可以省略不画。
图1-6 TDA8843/8844的内部构成方框图
实际工作中,接线图多与原理图结合使用,维修人员就可以方便地找到某个元器件及其实际位置。图1-7所示的是海尔XPB70-71GS型洗衣机的电气接线图。
图1-7 海尔XPB70-71GS型洗衣机的电气接线示意图
4.印制板图
印制板图的全名是印制电路板图,它是供装配实际电路使用的。印制电路板是在一块绝缘板上先敷上一层或多层金属箔,所以印制电路板又叫“敷铜板”。在制作线路板时,先将电路不需要的金属箔腐蚀掉,剩下的金属箔作为电路元器件之间的连接线(导线),然后将电路中的元器件安装在绝缘板上。图1-8所示某液晶彩电逆变器电路板印刷板示意图。
图1-8 某液晶彩电逆变器印刷板示意图
由于印制电路板在设计中,不仅要考虑所有元器件的分布和连接是否合理,还要考虑元器件的体积、散热等问题,所以印制板图和原理图相差较多。随着印制电路板制作技术的提高,除了单面板、双面板外,还有多面板大量应用于各个领域。
电路图的绘制规则和常见的绘图符号
要想学会电路识图,必须要了解电路图的绘制规则和绘图符号。
1.元器件的排列
首先,各种元器件在电路图上排列时应由左到右、由上到下,电路的输入部分应排在左侧,输出部分排在右侧。其次,元器件的排列方向应与图纸的边缘平行或垂直,尽量避免斜线排列。最后,元器件电路符号的布局要均衡、疏密相间,做到图面整齐、简洁、美观。
2.导线的画法
电路图上的导线(连线)除了特殊需要,都要求横平竖直,并且折弯处要为直角。下面介绍几种情况下导线的画法。
(1)导线的连接
在电路图上,导线有几种连接方式,一种是“T”形连接,另一种是“+”形连接。对于“T”形连接的导线,它们的连接点可以加实心黑圆点,也可以不加,如图1-9(a)所示。对于交叉的导线,若这两条线是连接的,则应加黑圆点;若两条线不连接,则不能加黑圆点,如图1-9(b)所示。
图1-9 导线的连接状态
(2)连线的汇总画法
当连线的根数太多时,许多电路图为了减少连线的根数,将多条连线绘制成一条汇总线(该汇总线不加粗),汇合处用45°角或圆角表示,并在每根汇总线的两端用相同的数字或字符进行标注,如图1-10所示。
图1-10 连线的汇总画法
提示
图1-10(a)所示的单线上的4道斜线表示汇总的线根数为4条。连续的汇总画法属于连续画法的一种,所谓的连续画法是指连线的头和尾是连通的。
(3)连线的中断画法
中断画法是指连线的头和尾是中断的,在中断处用相同的数字或字符标注,如图1-11所示。
图1-11 连线的中断画法
3.可动作元器件的画法
可动作(可操作性)元器件在图中的画法有一定规则,如果没有特别说明,规则如下。
(1)开关
普通开关处于开路位置,而转换开关处于开路位置或具有代表性的位置,如图1-12所示。
(2)继电器
继电器处于通电前的静止状态时,常开型继电器的触点处于断开状态,而常闭型继电器的触点处于接通状态,如图1-13所示。
图1-12 开关画法
图1-13 继电器的触点状态
提示
有的电路图为了清晰简洁,将继电器的线圈和触点分开画,但它们必须要采用相同的位置代号。另外,交流接触器、干簧管的触点通常也处于断开的位置。
4.组件的画法
在电路内共同完成一个任务的一组元器件,不论它在实际电路中的位置是否在一起,画图时都可以将它们绘制在一起。有时,也会将该组元器件画上点画轮廓线。
5.绘图符号
电路图中除了元器件符号以外,还必须有表示电压、电流、波形的各种符号,而这些符号需要连线、接地线、导线及连接点等进行连接后,才能形成一幅完整的电路图。常用的绘图符号见表1-1~表1-3。
表1-1 电压、电流符号
续表
表1-2 导线及连接点符号
表1-3 接地和其他符号
续表
前方高能,请注意了
这是一个神奇的圈子,这里有最优质的资源,这里有一起努力学习的小伙伴,这里还有不一样的风景。现在活动促销中,入圈前50名的小伙伴,仅需1块钱即可成为永久会员,后面将会恢复原价,想加入趁现在!
相关问答
电热器工作原理是什么?电和热怎么转化的?因为电阻?_作业帮
[最佳回答]电阻式电热器是利用导体的电阻来产生热量来加热的,由于电流通过导体,导体对电流的阻碍作用,而电流要克服导体的阻力要做功,因为能的转化是靠做功来...
电动机的工作原理是?_作业帮
[最佳回答]各种交流电动机的旋转原理目前较常用的交流电动机有两种:1、三相异步电动机.2、单相交流电动机.第一种多用在工业上,而第二种多用在民用电器上.一...
380v和220v电的原理?
380V交流电的工作原理是:三条火线一条零线,220V是其中一条火线和零线之间的电压(相电压)380V是两条火线之间的电压(线电压)频率都是50Hz。我国普遍采用...
普通蓄电池的工作原理-汽车维修技术网
[回答]普通蓄电池的工作过程是一个化学能与电能相互转化的过程。当蓄电池的化学能转化为电能而向外供电时,称为放电过程;当蓄电池与外界电源相联而将电能...
...压变压器→用电单位,其中变压器的工作原理是______._作业帮
[最佳回答]远距离输电采用高压输电可以减小电能的损失,所以发电厂出来的电,应先经过升压变压器,再经过高压线路和降压变压器,最后到用户,其中变压器的原理是利...
电焊接原理?
电焊是指利用电能,通过加热或加压,或两者并用,并且用或不用填充材料,使焊件达到原子结合的焊接方法,利用焊条通过电弧高温融化金属部件需要连接的地方而实现...
【蓄电池的工作原理是什么,由什么组成,蓄电池的工作原理什么...
[最佳回答]所谓蓄电池即是贮存化学能量,于必要时放出电能的一种电气化学设备.构成铅酸蓄电池之主要部分如下:正极板(过氧化铅.PbO2)--->活性物质负...
电挖机工作原理?
挖掘机主要由发动机、液压系统、工作装置、行走装置和电气控制等部分组成。液压系统由液压泵、控制阀、液压缸、液压马达、管路、油箱等组成。电气控制系统包...
电兔子工作原理?
电兔子®轨道摄像系统运动敏捷,可以跟随田径运动员、游泳运动员、或者其它任何需要摄像机捕捉的目标,从而实现完美的视觉画面。电兔子®和飞猫®一样,都是特殊...
电动机的工作原理是用电产生什么的机器?
电动机是把电能转换成机械能的一种设备,这个机械能又包括很多种形式。1、把电能转换成旋转运动旋转电机在生活中非常常见,它是把电能转化为旋转运动的。例如...





