电工珠 500+事业编!珠海大批新岗位!教师,医护,辅警,司机
500+事业编!珠海大批新岗位!教师、医护、辅警、司机
朋友们,周末好!
职播间又准时
与大家相见啦!
俗话说,“金三银四”,
在这“揾工”的大好时机,
小斗为大家汇总了
最新优质岗位招聘信息,
有500+个事业编呢!
赶紧投简历吧!
记住啦!
找工作,就来“职播间”!
目录
01·斗门专区
斗门区白藤街道办事处
珠海市斗门区疾控中心
珠海市自然资源局斗门分局
珠海市斗门区青少年宫
斗门区建设工程质量监督检测站
02·香洲专区
中共珠海市委党校
珠海市财政局
珠海市公安局拱北口岸分局
珠海市中心血站
珠海市动物疫病预防控制中心
珠海市第三人民医院
03·高新专区
珠海市公安局高新分局
高新区投资促进中心
04·学校专区
香洲区教育局
中山大学
斗门区容闳学校
华中师范大学珠海附属中学
珠海容闳学校
北京理工大学珠海学院
05·企业专区
珠海文广传媒有限公司
珠海传媒电影有限责任公司
珠海华发集团有限公司
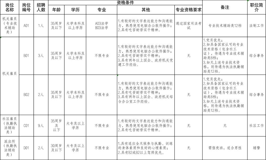
斗门专区
·斗门区白藤街道办事处
招聘岗位:
政府雇员(17名)
岗位要求:
点击放大查看
报名方式: 请将报名资料以压缩包形式发送至邮箱2366507334@qq.com,资料压缩包名称和邮件标题按“应聘岗位编号+姓名+手机号码”格式写明。
截止时间:
2022年4月23日
了解招聘要求和报名方式
·珠海市斗门区疾控中心
招聘岗位:
卫生专业技术类雇员(3名)
岗位要求:
点击放大查看
报名方式: 现场报名
报名地点: 珠海市斗门区疾病预防控制中心三楼办公室304室(珠海市斗门区白蕉镇桥东连兴路80号)
截止时间:
2022年4月20日
了解招聘要求和报名方式
·斗门区教育局
招聘岗位:
初中语文、初中英语、初中历史教研员共3名
岗位资格条件:
1.学历学位条件:具有大学本科及以上学历、学士及以上学位。
2.职称条件:具有岗位对应的中小学教师高级及以上职称。
3.教师资格条件:具有与报考岗位对应的初中及以上层次的教师资格证。
4.年龄资历条件:年龄45周岁及以下(即1976年4月1日及以后出生)从事对应学科教学工作累计满5年及以上(年限计算至2022年4月,按自然月累计计算,不足一月按一个月计算。下同)。
5.工作经历条件:具有3年及以上县(区)级以上学科带头人等教研工作经历;或具有3年及以上学校中层正职以上行政工作经历;或具有2年及以上现任各级教研单位的学科教研员。上述年限均计算至2022年4月。
6.业绩成果条件:
报名者应具备下列条件之二:①获得过地市级及以上教育教研部门颁发的教育成果奖;②获得过地市级及以上教育教研部门颁发的一等奖及以上教学竞赛奖励;③2017年以来,至少有1篇专业论文(或著作)在省级及以上刊物(CN或ISSN)发表;④2017年以来,至少主持(并结题)过1项地市级及以上教育科研课题;⑤曾指导教师或学生参加学科竞赛,获得省级及以上奖励。
上下滑动查看
薪酬待遇:
按照珠海市有关规定办理人事调动手续,纳入珠海市斗门区教育系统事业编制 管理,享受政策规定薪酬待遇。
报名截止:
2022年5月5日17:00
了解招聘要求和报名方式
·珠海市斗门区青少年宫
招聘岗位:
点击放大查看
薪酬待遇:
按斗门区青少年宫现行工资标准执行(含五险一金等)。享受与公职人员同等的公休假日。
报名截止:
2022年4月30日
了解招聘要求和报名方式
·斗门区建设工程质量监督检测站
招聘公益性岗位:
保洁员(2名)
样品间管理员(2名)
安置对象条件:
为本市户籍就业困难人员,以及有劳动能力和就业意愿的脱贫劳动力(原建档立卡贫困劳动力)。上述人员的认定条件和范围按照有关规定执行。
招用条件(同时符合公益性岗位帮扶对象要求):
1.身体健康,男性要求60周岁以下,女性要求50周岁以下。
2.能吃苦耐劳,工作认真仔细,责任心强,遵守劳动纪律,服从管理。
3.有相关工作经验者优先考虑。
报名截止:
2022年12月31日18:00(招满即止)
了解招聘要求和报名方式
香洲专区
·中共珠海市委党校
招聘岗位:
专职教师(1名)
岗位要求:
1.具有中华人民共和国国籍,遵守中华人民共和国宪法和法律。
2.中国共产党党员(含预备党员)。
3.思想政治素质好,拥护中国共产党的领导,理想信念坚定;遵纪守法,作风正派,团队合作意识强,具有良好的品行、学风和职业道德。
4.有志于从事党校教学、科研和咨政工作,专业基础扎实,具有良好的教师素质和较强的科研能力。
5.具有博士研究生学历,同时获得相应的学位;所学专业为政治经济学(A020101)、区域经济学(A020202)、产业经济学(A020205)。专业名称及代码参照《广东省2022年考试录用公务员专业参考目录》(附件1)执行。所学专业未列入专业目录(没有专业代码)的,可选择专业目录中的相近专业报考,所学专业必修课程须与报考职位要求专业的主要课程基本一致,并提供所学专业课程成绩单(须教务部门盖章)及我校要求的其他佐证材料,由我校综合研判后确定是否可以报考。
6.身心健康,能胜任应聘岗位的工作。
有下列情况之一的,不得报考:不讲诚信被有关部门列入失信被执行人或联合惩戒对象的;受行政开除处分未满五年或其它行政处分正在处分期内的;近两年内,在广东省机关、事业单位招录(聘)考试、体检或考察中存在违纪行为的;因涉嫌犯罪,司法程序尚未终结的;法律、法规和规章规定不宜聘用的其他情形。
上下滑动查看
薪酬待遇:
(一)受聘人员纳入市财政核拨事业编制 ,按有关政策执行薪酬待遇。
(二)符合“珠海英才计划”有关条件的,按规定享受相应标准生活补贴。
报名截止:
2022年4月24日 17:00
了解招聘要求和报名方式
·珠海市财政局
招聘岗位:
合同制职员(9名)
岗位要求:
点击放大查看
报名截止:
2022年4月28日
了解招聘要求和报名方式
·珠海市公安局拱北口岸分局
招聘岗位:
反恐宣讲员(1名)
岗位要求:
日常宣讲工作;新闻策划、采写工作等。
招聘要求: 年龄在35周岁以下;具有本科以上学历;女性身高160cm以上,男性身高172cm以上。往届、应届均可报名!
薪资待遇: 每月工资约5020元,五险一金,年底双薪。
报名截止:
2022年4月18日 12:00
了解招聘要求和报名方式
·珠海市中心血站
招聘岗位:
体检医生(1名)
办公室工作人员(1名)
采供血护士(1名)
司机(3名)
岗位要求:
综合事务类岗位:
(体检医生、办公室工作人员、采供血护士)年龄在35周岁及以下;具有本科及以上学历、学士及以上学位。
劳动技能类岗位(司机):
年龄在38周岁及以下;具有高中(中专)及以上学历。
报名截止:
2022年4月22日
了解招聘要求和报名方式
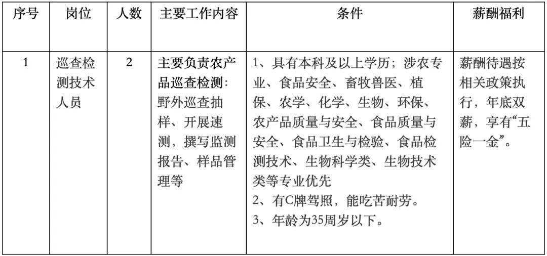
·珠海市动物疫病预防控制中心
招聘岗位:
农产品质量安全巡查检测技术人员(2名)
岗位要求:
报名截止:
招满即止
了解招聘要求和报名方式
·珠海市第三人民医院
招聘岗位:
医疗卫生专业技术人员(43名)
岗位要求:
点击放大查看
待遇说明:
享受医院规定的合同制工作人员薪酬福利待遇。
报名截止:
2022年6月30日
了解招聘要求和报名方式
高新专区
·珠海市公安局高新分局
招聘岗位:
辅警(非警察编制、非事业编制)(43名)
薪资待遇:
(一)辅警入职转正后年薪不低于7.6万元 (含个人需缴纳的“五险一金”,不含单位缴纳部分)。
(二)根据岗位的实际需要,按照季节变化配发制式服装,并配备相应的执勤装备;
(三)每年组织一次身体健康检查;
(四)单位不提供住宿,享受在单位就餐费用减免优惠。
报名时间:
2022年4月15日-2022年4月24日
了解招聘要求和报名方式
·高新区投资促进中心
招聘岗位:
合同制职员(2名)
岗位要求:
点击放大查看
报名截止:
2022年4月17日 17:00
了解招聘要求和报名方式
学校专区
·香洲区教育局
2022年香洲区公开招聘教育系统事业单位工作人员,共招484名在编人员 。第二批招聘对象分为A、B两类。
招聘岗位:
点击放大查看
报名时间:
2022年5月3日9:00-5月7日17:00
了解招聘要求和报名方式
·中山大学
招聘岗位:
党政管理岗位(含辅导员),专业技术岗位(非教师系列):实验技术、工程技术、图书资料(含档案、文物博物)、会计(含审计、经济、统计)、编辑出版等专业技术岗位
薪酬待遇:
参照事业编制相应岗位等级标准执行,在珠海、深圳校区工作,可享受当地校区补贴。
报名截止:
招满即止
了解招聘要求和报名方式
·斗门区容闳学校
招聘岗位:
小学语文教师、数学教师、英语教师、思品教师、科学教师
岗位要求:
1.胜任低、中、高年级的对应学科教学工作及其他相关教学工作。
2.本科及以上学历,所授学科相关专业;具备相应学科教师资格证。
3.要求五年以上同岗位工作经验,教学业绩突出,具备良好的心理素质和优秀的学生管理能力。
4.获得过市或者区级以上荣誉称号或奖励、省级以上骨干教师等特别优秀者,条件可以适当放宽。
上下滑动查看
薪酬待遇:
税前年薪18-40万元 ,优秀成熟教师20万元起 ,优秀骨干教师30万元起 ,学科带头人及特别优秀人才薪资面议。
报名截止:
招满即止
了解招聘要求和报名方式
·华中师范大学珠海附属中学
招聘岗位:
语文、数学、英语、物理、化学、生物、政治、历史、地理、体育、通用技术(33名)
岗位要求:
点击放大查看
薪酬待遇:
被聘教师参照珠海市在职在岗教师相应资历上浮10%~30%确定年薪。在满工作量的情况下,初级职称教师年薪30万元起 (含五险二金);骨干教师(中、高级职称)在此基础上继续上浮,具体待遇面议。
报名截止:
2022年4月23日 18:00
了解招聘要求和报名方式
·珠海容闳学校
招聘岗位:
点击放大查看
岗位要求:
1.认同华发教育办学理念,具有开拓、创新及吃苦耐劳精神,身心健康,热爱教育事业,对学生有爱心、有耐心。
2.取得本科及以上学历,持有对应学科教师资格证书,具备三年及以上教学经验。
3.能使用现代化教学设备,普通话标准,专业素质过硬,教学能力强。
4.具有省市级荣誉或者综合素质特别优异者可适当放宽个别硬性条件。
5.教学经验不足三年或重点师范类院校应届毕业生,如综合素质特别优秀的,亦欢迎投递简历。
上下滑动查看
薪酬待遇:
年薪25-35万, 年薪随工作量、教龄及贡献同步增加。
报名截止:
招满即止,5月份通知面试
了解招聘要求和报名方式
·北京理工大学珠海学院
招聘岗位:
数理与土木工程学院检测与控制系教师(2名)
招聘条件:
专业方向:仪器科学、自动控制及人工智能相关专业方向。
1.专任教师原则上不超过50岁、兼职教师原则上不超过65岁。
2.专任教师原则上应具有相关专业博士学位(条件优秀者可放宽到硕士)或相关学科高级职称。
3.熟悉智能化检测及仪器开发技术、具有丰富的仪器科学、自动控制及人工智能领域学科背景及较高的应用能力;具有高校专业建设、教学经验或项目研发经历,科研能力者突出者优先录用。
上下滑动查看
薪酬待遇:
教授职称:年薪不低于24万元/年 ;副教授职称:年薪不低于20万元/年 ;讲师职称:年薪不低于15万元/年 。(应届博士待遇参照讲师职称);助教职称:年薪不低于11万元/年 。
报名截止:
2022年7月31日(视报名情况动态调整)
了解招聘要求和报名方式
企业专区
·珠海文广传媒有限公司
招聘岗位:
珠澳美育优选平台运维总监
技能要求:
市场营销、策划、平台运营
岗位职责:
●负责公司珠澳美育优选平台的整体规划、营销、推广等统筹工作,负责平台线上线下活动的整体策划和执行,以活动数据为依据,拟定相应的市场策略;
●负责收集市场和行业信息,探索平台推广模式,合理制定营销策略,提升知名度、产品用户数、销售额等,定期针对推广效果进行跟踪、评估,及时提出平台运营的改进措施,并给出切实可行的改进方案;
●负责平台各版块的内容策划、日常发布、后台维护、项目管理、粉丝互动及话题制造等工作,快速响应社会、行业热点,提高影响力和粉丝数,通过数据有效分析社会化媒体推广效果。
任职要求:
●本科以上学历,2年以上移动互联网运营管理工作经验;
●了解互联网行业的发展,有独到的市场解析及洞察能力;
●从事过移动互联网平台的整体运营工作,具备平台运营经验优先;
●从事过教育培训行业,对美育培训有自己的想法和见解的优先;
●细致、耐心的工作态度,良好的沟通技巧和组织协调能力,富有激情和创造性;
●能善于与团队成员沟通,激发团队的工作热情,并勇于承受工作责任和压力;
●有很强的责任心和团队合作的精神。
招聘岗位:
新媒体编辑
岗位职责:
●微信公众号维护;
●教育培训类线下及线上活动文案策划及执行。
任职要求:
●全日制大学本科及以上学历,有媒体行业工作经验者优先。
●具备较强新闻素养,文字功底扎实,具有较强的采写及编辑能力。
●熟悉新媒体产品的调性,有网感,有想法,有创意,具有较强的策划能力。
●熟悉公文写作格式,熟练运用OFFICE等办公软件,具备较强的写作能力及沟通能力。
●有责任心,学习能力强,具备较好的心理素质和抗压能力,能按时完成上级安排的各项工作。
上下滑动查看
报名截止:
2022年4月26日 17:00
了解招聘要求和报名方式
·珠海传媒电影有限责任公司
招聘岗位:
工程维修岗(1名)
岗位要求:
中专或以上学历,电工技术类相关专业,能够阅读简单的电工技术图纸,有现场运行和检修工作经验者优先;具备电工上岗证,高压进网证、空调制冷操作证、消防自动系统操作证、电梯安全员证者优先;能从事轮班工作,有吃苦精神和较好的动手能力,身体健康,服从加班等工作安排;具有1年以上相关岗位工作经验;35周岁以下。
薪酬待遇:5500-5800元
报名截止:
招满即止
了解招聘要求和报名方式
·珠海华发集团有限公司
招聘岗位:
出纳(1名)
岗位要求:
本科及以上学历,财务会计、金融类专业;经验不限,有银行从业人员经验优先;认真仔细,吃苦耐劳,责任心强,执行能力强;沟通协调能力较好,能接受经常性短期出差。
报名截止:
招满即止
了解招聘要求和报名方式
职场心语
不懈努力,
是美好与幸福的开端!
统筹:乔轶希、卢展晴
文字、编辑:谭古楠
点击下方名片,
关注“今日斗门”微信公众号▽
更多精彩有你好看!点击阅读▼
本文来自【斗门区融媒体中心】,仅代表作者观点。全国党媒信息公共平台提供信息发布传播服务。
ID:jrtt
电线也能做珠子?
编线成珠
看到上面这张图片,你能想到什么?电工?装修?电器?电话?能想到这些,都是正常脑回路的反应。图片上是一捆捆普通的电线,这些普通的电线是怎样与修行产生关联的?请看下面这张图片:
在一串已经开片了的星月菩提念珠上,一个电线编成的珠子作为腰珠串在了上面,就这样电线客串了一把修行人的手边工具。电线珠最早是在藏区发现。
修行工具
藏人有自己独特的文化和语言,修行是贯穿他们一生的主题,是生活的底色。在修行上,无所不用其极,时刻孜孜不倦。看人的生活底色,要从最普通的群众的习惯上看。转经筒,念珠,是连普通藏民手中都有必备的物什,足矣见得藏区修行文化与世俗文化融合。近十年来,平原的世俗人知道了什么是文玩,各种材质的文玩层出不穷的进入收藏市场。而藏区人认为这些东西的第一作用,还是修行的辅助工具。念珠是念佛的计数器,材质并不影响念珠的功能。
藏区旅游向更多世俗人开放以后,藏传文化在平原广泛流行,有人专门涉足藏传工艺品收藏的领域,在寻访大量古旧念珠时,古旧念珠不一定能确保一百一十粒的规格标准,有些在使用中碎裂,经常会发现用小石子磨成珠子形状穿进去凑数的现象,世俗人用文玩眼光看来是不讲究,其实这是不着相。
近几年又有人把电线珠子引入平原的古玩市场。这也是藏人为修行而使用的灵活应变。随手利用身边可见的东西,变为修行工具,什么是借假修真,这就是。
万物皆可盘
电线珠子,修行人用以修行,世俗人用来盘。对修行者来说,法门四万八千,皆能入道。文玩迷来说,万物皆可盘揉,都能滋生欢喜。现代电器化的产物,能够用这种方式同传统领域结合,是不是感觉很魔幻,很后现代呢?
相关问答
电工55岁退休可以退休吗?
电工是否可以提前退休不能一概而论,有的电工工种可以提前退休,有的的工种不能提前退休。1、【劳动总局《关于贯彻执行〈关于工人退休、退职的暂行办法〉的若...
水泥厂配电工是特珠工种吗-找法网
水泥厂配电工是特珠工种吗共有2位律师解答个人认为不是。应当是不属于水泥厂配电工是特珠工种吗
客厅灯带温馨的亮度是多少珠的
多少珠,就不知道了,不过一般都是在180-200W之间,如果是卧室就是48到60W之间。...需要封口,可以用绝缘胶带,电工绝缘胶带封口3客厅灯带什么牌子的好灯带品牌雷...
LED客厅灯双排灯芯容易坏还是单排灯芯容易坏
10客厅的灯具由灯管的改成LED的灯芯电工的工费多少钱找装灯的顺便改不用几钱###看你什么灯了,大小与复杂程度了,毕竟要把灯拆下来再装回去。简单的40、50的...
老司机们,谁能给我说一下!!廊坊电工考试培训考试难吗,电工...
[回答]中性笔而已,考试专用无非墨要好一点,珠要好一点。。。没的必要的。。可以先将水笔芯去笔水,然后用剪刀把它们剪成参差不齐的条状,(但要剪掉笔芯头)...
在座的老师有没有谁给我推荐一下,依兰正规线珠门帘,线珠...
这里主要指辅料工具。就是用来固定每颗珠珠的。然后问老板要来冲击钻自己咔咔打好洞就挺好使的。或者自家有水电工还在就更好了。剪、胶水、麻绳、...
请问谁知道扎带型号规格有哪些?-一起装修网
[回答]铝扎带种类有自锁式扎带、标牌扎带、活扣扎带、防拆(铅封)扎带、固定头扎带、标签扎带、插销扎带、飞机头扎带、珠孔扎带、鱼骨扎带、耐候扎带等。...
东北大学在985高校中处于什么地位,毕业以后就业和薪资怎样?
一.国家的地位不靠实力靠什么?世界顶尖名校之所以拥有世界顶尖名校的地位,不靠实力靠什么?985的地位不靠实力靠校长书记的官衔?有人以“中管高校”论985地...
行业大类划分?
化学、健康、保健、建筑业、教育、培训、计算机、...机械机电:机械及工业制品:仪器,仪表,行业专用机械及设备,磨具,磨料,通用零部件,焊接、切割设备与材料等...
五金类包括什么?
五金,指金、银、铜、铁、锡五项金属材料之称。五金为工业之母;国防之基础,五金材料之产品,通常只分为大五金及小五金两大类。大五金指钢板、钢筋,扁铁、万能...





