电工技巧 电工:快速学电路,老师傅告诉你方法和技巧,纯经验传授!
电工:快速学电路,老师傅告诉你方法和技巧,纯经验传授!
任何复杂的电路图都是由基本的简单的电路图构成的,只不过增加了更全备的保护或者设计功能更为复杂点,原理都是相通的。想要快速的看懂复杂的电路图,你可以参考以下方法:
一,电工专业知识积累!
1,首先至少要清楚电路的基本原理和电路的基本构成,特别是电气拖动这一块。
2,熟练掌握电气拖动电路组成元器件的功能和作用。
例如:交流接触器通电动作后,本身触点会发生什么变化,相应的电路会发生什么样的动态反应。
3,基础电路图积累。
任何复杂的电路图都是由基本电路图构成的,你可以首先掌握基本的常用的电路,例如:电机正反转控制电路,电机星三角降压启动电路,电机双速调节电路等等。
最好是能在自己熟练理解的基础上画出来,基本电路的储备是十分重要的!二,快速看懂复杂的电气原理图还需要一定要读图技巧。
1,快速看图:主回路~控制回路。
先看主回路,后看控制回路。主回路动作原理相对很简单,可以快速的把握整个电路是做什么的,这样比较好联想到类似的基本控制电路,这样再去看二次控制回路就相对简单多了。
2,快速看图:从上到下看图。
正规的电路图都是从上到下逐步阐明电路的保护,控制和原理的。二次回路的控制也同样如此,从上到下的看电路图能够事半功倍。
3,二次回路分部分来看。
一般的电路图都会在图纸的右侧或者下侧标明相应的回路是做什么的,或者具有什么作用。
这个时候分部分来看,将控制回路分开为:保护电路,测量电路,控制电路等部分来看,有助于快速的把握原理。
4,快速看图需要把握线号!线号!
正规电路图中,任何一条线,任何一个接线端子都是有线号的,线号就是导线的名字,同样的线号就是同样的分支和作用。快速从线号切入看复杂的电路图也是一个好方法。
5,最重要:电路原理+经验储备!
平时多看图,多理解原理,积累的多了,看图自然就很容易,很轻松了,轻松的掌握了,复杂的自然不在话下。
当然还有很多其他的快速看图的方法,纯经验!说的不恰当的地方还请师傅们及时斧正,感谢!欢迎关注,一起交流学习电气电工知识!
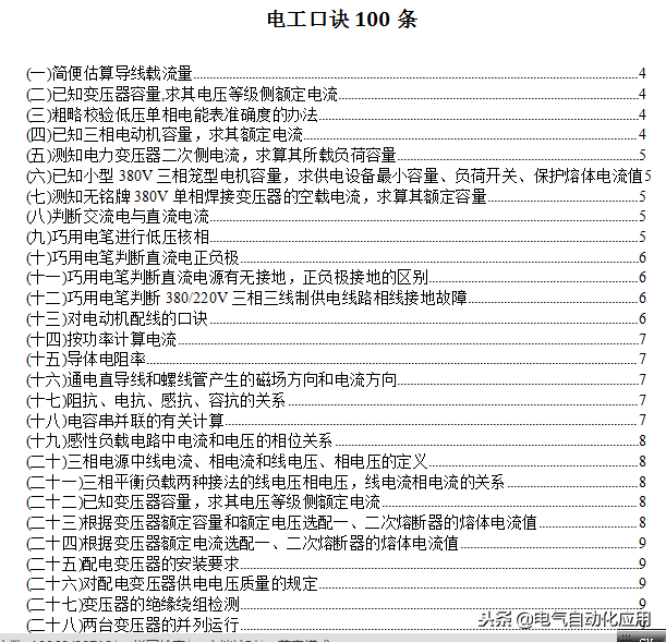
谁说电工不是技术工?看看这100个电工口诀,有多少电工知道?
(一)简便估算导线载流量
十下五,百上二,二五三五四三界,七零九五两倍半,温度八九折,铜材升级算.
解释:10mm2以下的铝导线载流量按5A/mm2计算;100mm2以上的铝导线载流量按2A/mm2计算;25mm2的铝导线载流量按4A/mm2计算;35mm2的铝导线载流量按3A/mm2计算;70mm2、95mm2的铝导线载流量按2.5A/mm2计算;"铜材升级算":例如计算120mm2的铜导线载流量,可以选用150mm2的铝导线,求铝导线的载流量;受温度影响,最后还要乘以0.8或0.9(依地理位置).
(二)已知变压器容量,求其电压等级侧额定电流
说明:适用于任何电压等级。
口诀:容量除以电压值,其商乘六除以十。
例子:视在电流I=视在功率S/1.732﹡10KV=1000KVA/1.732﹡10KV=57.736A
估算I=1000KVA/10KV﹡6/10=60A
(三)粗略校验低压单相电能表准确度的办法
百瓦灯泡接一只,合上开关再计时。
计时同时数转数,记录六分转数值。
电表表盘有一数,千瓦小时盘转数。
该值缩小一百倍,大致等于记录数。
(四)已知三相电动机容量,求其额定电流
容量除以千伏数,商乘系数点七六。
已知三相二百二电机,千瓦三点五安培。
1KW÷0.22KV*0.76≈1A
已知高压三千伏电机,四个千瓦一安培。
4KW÷3KV*0.76≈1A
注:口诀适用于任何电压等级的三相电动机额定电流计算。口诀使用时,容量单位为kW,电压单位为kV,电流单位为A。
(五)测知电力变压器二次侧电流,求算其所载负荷容量
已知配变二次压,测得电流求千瓦。
电压等级四百伏,一安零点六千瓦。
电压等级三千伏,一安四点五千瓦。
电压等级六千伏,一安整数九千瓦。
电压等级十千伏,一安一十五千瓦。
电压等级三万五,一安五十五千瓦。
(六)已知小型380V三相笼型电机容量,求供电设备最小容量、负荷开关、保护熔体电流值
直接起动电动机,容量不超十千瓦;
六倍千瓦选开关,五倍千瓦配熔体。
供电设备千伏安,需大三倍千瓦数。
口诀所述的电动机,是小型380V鼠笼型三相电动机,电动机起动电流很大,一般是额定电流的4-7倍。用负荷开关直接起动的电动机容量最大不应超过10kW,一般以4.5kW以下为宜,且开启式负荷开关(胶盖瓷底隔离开关)一般用于5.5kW及以下的小容量电动机作不频繁的直接起动;封闭式负荷开关(铁壳开关)一般用10kW以下的电动机作不频繁的直接起动。负荷开关均由简易隔离开关闸刀和熔断器或熔体组成,选择额定功率的6倍开关为宜;为了避免电动机起动时的大电流,应当选择额定功率的5倍的熔断器为宜,即额定电流(A);作短路保护的熔体额定电流(A)。最后还要选择适当的电源,电源的输出功率应不小于3倍的额定功率。
(七)测知无铭牌380V单相焊接变压器的空载电流,求算其额定容量
三百八焊机容量,空载电流乘以五。
单相交流焊接变压器实际上是一种特殊用途的降压变压器,与普通变压器相比,其基本工作原理大致相同。为满足焊接工艺的要求,焊接变压器在短路状态下工作,要求在焊接时具有一定的引弧电压。当焊接电流增大时,输出电压急剧下降。根据P=UI(功率一定,电压与电流成反比)。当电压降到零时(即二次侧短路),二次侧电流也不致过大等等,即焊接变压器具有陡降的外特性,焊接变压器的陡降外特性是靠电抗线圈产生的压降而获得的。空载时,由于无焊接电流通过,电抗线圈不产生压降,此时空载电压等于二次电压,也就是说焊接变压器空载时与普通变压器空载时相同。变压器的空载电流一般约为额定电流的6%~8%(国家规定空载电流不应大于额定电流的10%)。
(八)判断交流电与直流电流
电笔判断交直流,交流明亮直流暗,
交流氖管通身亮,直流氖管亮一端。
判别交、直流电时,最好在“两电”之间作比较,这样就很明显。测交流电时氖管两端同时发亮,测直流电时氖管里只有一端极发亮。
(九)巧用电笔进行低压核相
判断两线相同异,两手各持一支笔,
两脚与地相绝缘,两笔各触一要线,
用眼观看一支笔,不亮同相亮为异。
此项测试时,切记两脚与地必须绝缘。因为我国大部分是380/220V供电,且变压器普遍采用中性点直接接地,所以做测试时,人体与大地之间一定要绝缘,避免构成回路,以免误判断;测试时,两笔亮与不亮显示一样,故只看一支则可。
(十)巧用电笔判断直流电正负极
电笔判断正负极,观察氖管要心细,
前端明亮是负极,后端明亮为正极。
说明:
氖管的前端指验电笔笔尖一端,氖管后端指手握的一端,前端明亮为负极,反之为正极。测试时要注意:电源电压为110V及以上;若人与大地绝缘,一只手摸电源任一极,另一只手持测电笔,电笔金属头触及被测电源另一极,氖管前端极发亮,所测触的电源是负极;若是氖管的后端极发亮,所测触的电源是正极,这是根据直流单向流动和电子由负极向正极流动的原理。
(十一)巧用电笔判断直流电源有无接地,正负极接地的区别
变电所直流系数,电笔触及不发亮;
若亮靠近笔尖端,正极有接地故障;
若亮靠近手指端,接地故障在负极。
说明:
发电厂和变电所的直流系数,是对地绝缘的,人站在地上,用验电笔去触及正极或负极,氖管是不应当发亮的,如果发亮,则说明直流系统有接地现象;如果发亮的部位在靠近笔尖的一端,则是正极接地;如果发亮的部位在靠近手指的一端,则是负极接地。
(十二)巧用电笔判断380/220V三相三线制供电线路相线接地故障
星形接法三相线,电笔触及两根亮,
剩余一根亮度弱,该相导线已接地;
若是几乎不见亮, 金属接地的故障。
说明:
电力变压器的二次侧一般都接成Y形,在中性点不接地的三相三线制系统中,用验电笔触及三根相线时,有两根通常稍亮,而另一根上的亮度要弱一些,则表示这根亮度弱的相线有接地现象,但还不太严重;如果两根很亮,而剩余一根几乎看不见亮,则是这根相线有金属接地故障。
(十三)对电动机配线的口诀
2.5 加三,4 加四 ; 6 后加六,25 五 ;120 导线,配百数
说明:
此口诀是对三相380 伏电动机配线的。导线为铝芯绝缘线(或塑料线)穿管敷设。
先要了解一般电动机容量(千瓦)的排列:
0.8 1.1 1.5 2.2 3 4 5.5 7.5 1O 13 17 22 30 40 55 75 100
“2.5 加三”,表示2.5mm2的铝芯绝缘线穿管敷设,能配“2.5 加三”kw的电动机,即最大可配备5.5kw的电动机。
“4加四”,是4mm2的铝芯绝缘线,穿管敷设,能配“4 加四”kw的电动机。即最大可配8kw(产品只有相近的7.5 kw)的电动机。
“6 后加六”是说,从6mm2开始及以后都能配“加大六”kw的电动机。即6mm2可配12 kw,10mm2可配16 kw,16mm2可配22kw。
“25 五”,是说从25mm2开始,加数由六改变为五了。即25mm2可配30 kw,35mm2可配40 kw,50mm2可配55kw,70mm2可配75kw。
“1 2 0 导线配百数”( 读“百二导线配百数”) 是说电动机大到100kw。导线截面便不是以“加大”的关系来配电动机,而是120mm2的导线反而只能配100kw的电动机了。
(十四)按功率计算电流
电力加倍,电热加半。 单相千瓦,4.5 安。 单相380 ,电流两安半。
解释:
电力专指电动机在380V 三相时(功率0.8 左右),电动机每千瓦的电流约为2 安.即将“千瓦数加一倍”( 乘2)就是电流(安)。这电流也称电动机的额定电流;电热是指用电阻加热的电阻炉等。三相380 伏的电热设备,每千瓦的电流为1.5安.即将“千瓦数加一半”(乘1.5),就是电流(安);在380/220伏三相四线系统中,单相设备的两条线,一条接相线而另一条接零线的(如照明设备)为单相220伏用电设备。这种设备的功率大多为1KW,因此,口诀便直接说明“单相(每)千瓦4.5 安”。计算时, 只要“将千瓦数乘4.5”就是电流, 安。同上面一样,它适用于所有以千瓦为单位的单相220伏用电设备,以及以千瓦为单位的电热及照明设备,而且也适用于220 伏的直流;380/220伏三相四线系统中,单相设备的两条线都接到相线上,习惯上称为单相380伏用电设备(实际是接在两相线上)。这种设备当以千瓦为单位时,功率大多为1KW,口诀也直接说明“单相380,电流两安半”。它也包括以千瓦为单位的380伏单相设备。计算时只要“将千瓦乘2.5就是电流(安)。
(十五)导体电阻率
导体材料电阻率,欧姆毫方每一米,
长1米,截面积1平方毫米导体的电阻值,摄氏温度为20,
铜铝铁碳依次排,从小到大不用愁。 99条电工口诀简述了常用的电工技术理论、数据、施工操作规程、仪器仪表的使用方法等。
(十六)通电直导线和螺线管产生的磁场方向和电流方向
导体通电生磁场,右手判断其方向,
伸手握住直导线,拇指指向流方向,
四指握成一个圈,指尖指向磁方向。
通电导线螺线管,形成磁场有南北,
南极S北极N, 进行判断很简单,
右手握住螺线管,电流方向四指尖,
拇指一端即N极,你说方便不方便。
(十七)阻抗、电抗、感抗、容抗的关系
电感阻流叫感抗,电容阻流叫容抗,
电感、电容相串联,感抗、容抗合电抗,
电阻、电感、电容相串联,电阻、电抗合阻抗,
三者各自为一边,依次排列勾、股、弦,
勾股定理可利用,已知两边求一边。
(十八)电容串并联的有关计算
电容串联值下降,相当板距在加长,
各容倒数再求和,再求倒数总容量。
电容并联值增加,相当板面在增大,
并后容量很好求,各容数值来相加。
想起电阻串并联,电容计算正相反,
电容串联电阻并,电容并联电阻串。
说明:
两个或两个以上电容器串联时,相当于绝缘距离加长,因为只有最靠两边的两块极板起作用,又因电容和距离成反比,距离增加,电容下降;两个或两个以上电容器并联时,相当于极板的面积增大了,又因电容和面积成正比,面积增加,电容增大。
(十九)感性负载电路中电流和电压的相位关系
电源一通电压时,电流一时难通达,
切断电源电压断,电流一时难切断,
上述比喻较通俗,电压在前流在后,
两者相差电角度,最大数值九十度。
(二十)三相电源中线电流、相电流和线电压、相电压的定义
三相电压分相、线,火零为相,火火线,
三相电流分相、线,绕组为相,火线线。
对于三相电源,输出电压和电流都有相和线之分,分别叫“相电压”,“线电压”,“相电流”,“线电流”。相电压是指火线和零线之间的电压,火线与火线之间的电压叫线电压;相电流是指流过每一相绕组的电流,线电流是流过每一条火线的电流。
(二十一)三相平衡负载两种接法的线电压相电压,线电流相电流的关系
电压加在三相端,相压线压咋判断?
负载电压为相压,两电源端压为线。
角接相压等线压,星接相差根号三。
电压加在三相端,相流线流咋判断?
负载电流为相流,电源线内流为线。
星接线流等相流,角接相差根号三。
解释:
当我们画出简单的示意图,就不难看出角接实际上就是两个电阻并联(把两个电阻串联看成为一个总电阻),根据并联电路的特点,相电压等于线电压;当接法为星接时,就可以看成是两个电阻串联(把其中两个并联电阻看成一个总电阻),线电流等于相电流。只要记住线大于相,因为相电流、相电压均为负载的电流与电压,线电流、线电压为电源两侧的电流与电压。
(二十二)已知变压器容量,求其电压等级侧额定电流
常用电压用系数,容乘系数得电流,
额定电压四百伏,系数一点四四五,
额定电压六千伏,系数零点零九六,
额定电压一万伏,系数刚好点零六。
注解:
可直接用变压器容量乘以对应的系数,即可得出对应电压等级侧的额定电流。
(二十三)根据变压器额定容量和额定电压选配一、二次熔断器的熔体电流值
配变两侧熔体流,根据容量简单求,
容量单位千伏安,电压单位用千伏。
高压容量除电压,低压乘以一点八,
得出电流单位安,再靠等级减或加。
举例:
三相电力变压器额定容量为315KVA,高压端的额定电压为6KV,低压端的额定电压为400V;
高压侧熔体的额定电流为(315÷6)A=52.5A;低压侧熔体的额定电流为(315×1.8)A=567A
注:选择熔断器的规格,应根据计算值与熔体电流规的差值来决定。
(二十四)根据变压器额定电流选配一、二次熔断器的熔体电流值
配变两侧熔体流,额定电流数倍求,
高压一侧值较大,不同容量不同数。
容量一百及以下,二至三倍额流数,
一百以上要减少,倍数二至一点五,
高压最小有规定,不能小于三安流,
低压不分容量值,一律等于额定值。
(二十五)配电变压器的安装要求
距地最少两米五,落地安装设围障,
障高最少一米八,离开配变点八强,
若是经济能允许,采用箱式更妥当,
除非临时有用途,不宜露天地上放,
室内安装要通风,周围通道要适当。
(二十六)对配电变压器供电电压质量的规定
供电电压有保障,设备运行才正常
高低偏差有规定, 电压高低不一样,
线间电压正负七,负十正七压为相,
如果要求较特殊,供需双方来商量。
注解:
我国低压供电系统中,线电压为380V,允许偏差±7﹪,即353.4~406.6V;相电压为220V,允许偏差-10﹪~+7﹪,即198~235.4V。
(二十七)变压器的绝缘绕组检测
变配运行保安全,测量绝缘查隐患。
测量使用兆欧表,根据电压把表选。
超过三五两千五,十千以下用一千。
仪表E端应接地,污染严重加G端。
未测绕组和元件,可靠接地保安全。
手摇转速一百二,测后放电再拆线。
注解:
对于35KV及以上的变压器应使用2500V的兆欧表;10KV及以下的变压器应使用1000V的兆欧表,L端接变压器的绕组,E端接地。
(二十八)两台变压器的并列运行
并列两台变压器,四个条件要备齐;
接线组别要相同,要有相同变压比;
阻抗电压要一致,相互连接同相序;
容量相差不宜多,最好不超三比一。
(二十九)配电变压器熔丝熔断的原因
高压熔丝若熔断,六个原因来判断。
熔丝规格选的小;质劣受损难承担;
高压引线有短路;内部绝缘被击穿;
雷电冲击遭破坏;套管破裂或击穿。
低压熔丝若熔断,五个原因来判断。
熔丝规格选的小;质劣受损难承担;
负荷过大时间长;绕组绝缘被击穿;
输电线路出故障,对地短路或相间。
(三十)交流电焊机空载耗损的估算值
三百八十电焊机,空损瓦数可估计。
若知容量伏安数,除以五十就可以。
容量单位千伏安,改乘二十来计算。
若知空载安培数,扩大百倍及可以。
例:已知某单相380V交流电焊机的额定容量为3KVA,空载电流为0.6安,求其空载耗损?
P=(3000VA÷50)W=60W
P=(3KVA×20)W=60W
P=(0.6A×100)W=60W
(三十一)仪用电流互感器的使用方法和注意事项
仪用电流互感器,实际是台变压器。
常用低压变高压,电流刚好成反比。
配接仪表测大流,电度计量也必须。
仪表显示成变比,得出数值为实际。
二次两端接仪表,K1、K2来标记。
额定电流五安培,配用仪表要注意。
两端不可呈开路,不要串联熔断器。
防止触电保安全,铁心、K2要接地。
一次串入电路中,L1、2来标记。
1进2出去负载, 三相测量是必须。
常用测量一变比,使用单比互感器。
本身只设二次线,测量线路即为一。
(三十三)同杆架设高低线路时,高、低压横担之间的最小垂直距离
同杆电压有高低,确保两者垂直距,
直线电杆一米二,分支转角保一米。
(三十四)水泥电杆的埋没深度
电竿埋深怎样求?竿的长度除以六,
特殊情况可加减,最浅应保一米五,
竿高八米一米五,递增点一依次走,
十三米竿整两米,十八最浅两米六,
十五米竿两米三,以上数据要熟记。
(三十五)拉线的强度设计安全系数及最小规格
拉线强度要保险,强度系数来保全。
镀锌钢绞整两倍,镀锌铁线两倍半。
最小截面也要保,二十五方钢绞线。
单根直径四毫米,三根一股锌铁线。
(三十六)对接户线、进户线档距、最小截面、最小线见距离的规定
接户档距怎样算?二十五米是一关。
超过二五怎么办?设立中间接户杆。
总长不超五十米,过长使用不安全。
使用寿命要保证,耐气候型绝缘线。
线规要按供电算,最小截面防拉断。
电杆引下档距十,沿墙敷设六米算。
铝线最细四平方,二点五方是铜线。
档距十至二十五,铝六铜四最细线。
室外接户进户线,线间距离怎样算?
沿墙敷设点一米,零点一五自电杆。
(三十七)低压三相四线制架空线的相序排列顺序
低压三相四线制,水平排列成一字。
面对来线方向看,从左到右有顺序。
A、B、N、C依次排,N线可能比较细。
N线放置一原则,靠近电杆或墙体。
(三十八)架空导线载流量的估算和选择
架空裸线铝绞线,强度载流两安全。
最小截面十六方,安全载流可估算。
已知截面乘倍数,截面毫方电流安。
十六平方六点五,二五以上分档算。
七十以下各一档,九五以上两两算。
截面二五倍数五,以上点五依次减。
若用铜线上一档,温度高时九折算。
(三十九)高压10KV线路电压损失(%)估算
架空铝线十千伏,电压损失百分数。
输距电流积六折,再被导线截面除。
输距千米电流安,截面毫方记清楚。
举例:
现有一条长度为10km的高压10KV输电线路,所用导线为50mm2钢芯铝绞线。求出电流为30A时的线路电压损失。
U%=(0.6﹡10﹡30)/50=3.6%
(四十)低压线路电压损失(﹪)计算 铝线压损有多少?五个数值准备好。
线路长度、截面积,电流、电压、功因角。
电阻负载为基值,感性负载再提高。
线长乘流除截面,单位米、安、平方毫。
所得结果乘系数,要分电压和相数。
三百八三相为十二,二百二单相二十六。
功率因数零点八,根据截面把数加。
十方以下可忽略,以上依次再增加。
两种规格为一组,每组点二依次加。
以上算法为铝线,铜线数值好计算。
铝线数值打六折,两种导线同粗细。
对于三相四线制的低压380/220V供电线路:U﹪=12IL/S
对于单相的低压220V供电线路:U﹪=26IL/S
铜的电阻率近似为铝的60﹪
(四十一)三相四线制供电时中性线(零线)最小截面的规定 零线截面看相线,七零三五为界限;
七零为铝三五铜,小于相等大一半。
解释:
零线的最小截面面积要根据同电路相线的数值来决定,以相线截面为铝线70mm2和铜绞线35mm2为界限。在界限以下时,零线截面与相线相同;在界限以上时,可取相线截面积的一半。
(四十二)低压(220/380V)架空线路正常负荷电流的近似值
低压架空铝绞线,负荷电流近似算。
二十五方为一百,一档增加五十安。
若用最小十六方,八十左右较核算。
(四十三)380/220V低压架空线路导线截面的估算 低压架空用铝线,导线截面怎么选? 输电负荷乘距离,再乘系数算一算。 三相负荷系数四,单相乘八再乘三。 抗拉抗风保运行,十六以下不能选。 若用铜线来输电,铝线数值六折算。
输电负荷(单位:KW,对于三相输电线路,应为三相的总功率,即额定功率)与输电距离(单位:KM)的乘积叫做“负荷距”。对于三相四线制线路,每根相线的截面积不小于四倍负荷距;对于单相电路,每根相线的截面积不小于二十四倍负荷距。
(四十四)地埋导线的允许载流量
地埋导线保安全,载流数值要有限。
截面四至九十五,截面倍数粗略算。
四个平方按八倍,每增一级一倍减。
二五、三五均四倍,五十、七十倍数三。
最大截面九十五,数值最小两倍半。
土壤温度二十五,不是二五要折算。
摄氏五度增两成,四十五度七折算。
(四十五)配电屏中装置三相四线制交流电源母线的相序排列顺序
配电屏内排母线,A、B、C、N咋判断?
面对门前定方向,上下左右后和前。
A、B、C、N依次排,先A后N不可乱。
水平排列左、中、右,N线放在最右边。
垂直排列上、中、下,N线放在最下面。
前后排列远、中、近,N线放在最近前。
(四十六)单相电源插座接线的规定
单相插座有多种,常分两孔和三孔。
两孔并排分左右,三孔组成品字形。
接线孔旁标字母,L为火N为零。
三孔之中还有E,表示接地在正中。
面对插座定方向,各孔接线有规定。
左接零线右接火,保护地线接正中。
(四十七)漏电保护器的选择
选择漏电保护器,供电方式为第一。
单相电源二百二,二线二级或单级。
三相三线三百八,选用三级保护器。
三相四线三百八,四线三级或四级。
“级”表示开关触点
“线”表示进、出线
(四十八)灯泡不亮的原因查找办法
灯泡不亮叫人烦,常见原因灯丝断。
透明灯泡看得着,否则可用电笔验。
合上开关点两端,都不发亮火线断。
一亮一灭灯丝断,两端都亮断零线。
(四十九)埋地导线埋设前的断芯检查和断点确定方法
地埋导线埋设前,有无断芯盘盘检。
检查使用兆欧表,L一端接导线,
导线另端放水中,仪表E端照此办,
慢慢摇动兆欧表,针不到零是断线。
查找断点在何处,使用仪器DG3,
单相交流接一头,仪器贴附地埋线,
从头到尾慢移动,仪灯发光线未断,
若是仪器灯熄灭,此处就是断线点。
(五十)低压验电笔判断交流单相电路故障的方法
交流验电用电笔,亮为火线不亮地。
电路故障可检查,通电测量火和地。
亮灭正常查设备,电路断开不可疑。
若是两端都不亮,电源火线已脱离。
若是两端都发亮,零线断裂或脱离。
(五十一)用指针式万用表测量直流电压的方法
测量之前先调零,量程选择要适中。
确定电路正负极,并联接线要搞清。
黑色表笔接负极,红色表笔要接正。
若是表针反向转,接线正负反极性。
(五十二)用指针式万用表测量直流电流的方法
测量之前先调零,量程选择要适中。
确定电路正负极,串联接线要搞清。
黑色表笔接负极,红色表笔要接正。
若是表针反向转,接线正负反极性。
(五十三)用指针式万用表测量导体直流电阻的方法
测量电阻选量程,选完量程再调零。
两笔短路看表针,不在零位要调整。
旋动欧姆调零钮,表针到零才算成。
旋钮到底仍有数,更换电池再调整。
接触一定要良好,阻大两手要悬空。
测量数值保准确,表针最好在格中。
测量完毕关电源,旋钮旋到电压中。
(五十四)用指针式万用表判断电容器的好坏
电容好坏粗判断,万用电表可承担。
使用电阻乘K档,表笔各接一极端。
表针摆到接近零,然后慢慢往回返。
到达某处停下来,返回越多越健康。
到零不动有短路,返回较少有漏电。
开始测量表不走,电容内部线路断。
(五十五)用充、放电法判断电容器的好坏
电容好坏粗判断,充放电法可承担。
电容两端接直流,少许时间就掐断。
导体点接两个极,有无火花注意看,
有火为好无火坏,同种火大更饱满。
(五十六)交流钳型电流表的使用方法和注意事项
交流钳型电流表,电流检测离不了。
安全使用防触电,绝缘手套要戴好。
不可测量裸导线,量程选择很重要。
导线位居口中心,测量数值最可靠。
钳口只容一相线,多芯电缆测不了。
(五十七)低压单相电能表的选择(上)
单相交流电能表,计量用电不可无。
显示数值千瓦时,百姓俗称它为度。
计算用电总电流,千瓦总数乘以五。
选择电表电流值,千瓦两倍可满足。
(五十八)低压单相电能表的选择(下)
标注电流有两个,括号内外各一数。
外小内大成倍数,两倍四倍都会有。
外部称为标定值,内部称为过流值。
正常使用标定值,过流使用要有度。
(五十九)通过电流互感器与电源相接的单相低压电能表接线方法
电流超过表数值,加接TA才能使。
L1、2接电路,流过电流实际值。
K1、K2接电表,1进3出5安值。
2孔进入电压线,连接拆开小片端。
另端连接L1,零线进出4、5端。
(六十)三相三线制三相低压电能表直接接线方法
三相动力三相线,三相电表计用电。
接线端口有六个,三个双来三个单。
单号依次接电源,双号连接输出线。
一二、三四、五和六,各为一相不可乱。
一、五两处小连片,保持原状莫拆断。
(六十一)三相四线制供电时低压电能表直接接线方法
三相四线计用电,三相电表直接连。
面对电表左到右,总共八个接线眼。
前面三对接火线,7、8用于接零线。
1、2A相3、4B, 5、6两端C连接。
1、3、5旁小连片,保持原状莫拆断。
(六十二)埋地导线与其他地下工程设施相互交叉,平行时,最小距离的规定
其他管线同埋地,平行交叉最小距。
水管通讯电力线,统统都是点五米。
交叉可为点二五,穿管保护板隔离。
(六十三)电动机额定转距的计算方法
额定转距怎样求?容量千瓦除转速。
单位使用公斤米,再乘常数九七五。
单位使用牛顿米,乘十再乘九五五。
(六十四)三相异步电动机额定线电流的精确计算
三相电机求电流,要知以下四个数。
电压、容量和效率,还有一个功因数。
容量瓦数做分子,其余相乘做分母。
还有一个根号三,放在分母最前头。
容量电压具体值,铭牌上面都会有。
功率因数和效率,找到样本才能求。
(六十五)直接起动三相异步电动机开关、熔断器的电流规格及电源容量最小值
电机满压直接起,铭牌电流五至七。
容量不超十千瓦,否则设备撑不起。
直接起动配开关,六倍千瓦单位安。
五倍千瓦配熔体,三倍千瓦配电源。
注解:用于满压直接起动的供电线路开关,其主触点的通断电流能力(即开关的电流规格),应不小于被控电动机额定电流的3倍,其额定电流
约等于按千瓦给出的额定功率值的2倍(1KW相当2A),之所以开关要选6倍;保险亦如此。
(六十六)确定控制三相异步电动机用的接触器规格
电机供电接触器,规格使用电流计。
最小等于电机流,两倍容量也可求。
反复起动正反转,增加一级才安全。
(六十七)小型三相绕线转子异步电动机外接起动电阻分段要求
要想起动较平缓,起动电阻要分段。
通电开始值最大,随着加速分段减。
开关闭合切下级,每次剩余前一半。
一般设置三、四级,起动完成全切断。
(六十八)普通三相交流异步电动机星—角减压起动时电流和转矩的计算
电机起动加满压,瞬间电流将很大。
五至七倍额定流,电源配电都害怕。
简单方法星三角,电流变小靠减压。
转矩随流同下降,三分之一的满压。
(六十九)根据电动机容量确定星三角减压起动转换时间和热元件整定电流
电机起动星三角,转换时间整定好。
容量开方乘以二,积数加四单位秒。
电机起动星三角,过热电流整定好。
容量乘八除以七,电流为相要牢记。
(七十)单台三相异步电动机功率因数补偿
小型微型电动机,功率因数都很低。
满载最大点八五,空载不足零点一。
电源不能充分用,线路损耗更可惜。
减少损耗接电容,灵活方便也经济。
已知电机千瓦数,除三除二得两数。
两数之间千乏值,即为补偿电容数。
若知空载视在功,该数九折配电容。
(七十一)小型绕线转子三相异步电动机外接起动电阻的配置计算
绕线转子异步机,起动性能最优异。
电流虽小转矩大,要靠外接电阻器。
要想性能最理想,外接电阻要适当。
该项阻值怎样算,首先要把铭牌看。
转子电压除电流,其商再除根号三。
(七十二)单值电容单相电动机不起动的原因和确定方法
单值电容电动机,通电不转要分析。
细听电机有声响,四种原因有其一。
主辅绕组有断路,电源电压过于低。
负载过重拖不动,常见损坏电容器。
确定方法不难算,电容起动同一理。
(七十三)当电压和频率为额定值时,三相空载电流的正常范围
电机空载加满压,频率额定无偏差。
若知容量和极数,电流范围能回答。
假设额定为一百,空流二五至六八。
容量大的空流小,极数多的空流大。
两极最大为四十,较大电机二十八。
容小极多达七十,容大极多三十八。
(七十四)电容的电容量和常见的电容器
一个电容两块板,绝缘介质夹中间。
两端加上一电压,正负电荷站两边。
板大站的电荷多,两板较远不爱站。
中间介质是何物,决定多少更关键。
若将空气定为一,有些物质翻几翻。
(七十五)对变压器防雷接地线的有关要求
变压运行保安全,防雷保护接地线。
地线就地自己制,五号角铁八九只。
两两间距两米整,排成口字或一字。
打入地下两米五,连接扁铁焊结实。
(七十六)油侵式变压器的维护
油枕油位高或低,具体数值看油标。
油标尺度分四份,下一上三为正好。
偏下可能有漏油,若是偏上温度高。
颜色浅黄油正常,变暗变黑元件烧。
(七十七)单台三相异步电动机功率因数补偿
小型微型电动机,功率因数都很低。
满载最大点八五,空载不足零点一。
电源不能充分用,线路损耗更可惜。
减少损耗接电容,灵活方便也经济。
已知电机千瓦数,除三除二得两数。
两数之间千乏值,即为补偿电容数。
若知空载视在功,该数九折配电容。
(七十八)用并联电容提高感性负载电路功率因数的计算方法(一)
负载功率除压方,再除三一四得商。
该商再乘两数差,两数求值按下法。
先知现有功因数,反角函数求角度。
求出该角正切值,作为上面第一数。
再设预想功因数,同样方法求角度。
也求该角正切值,作为上面第二数。
(七十九)用并联电容提高感性负载电路功率因数的计算方法(二)
电压伏特功率瓦,得出电容是法拉。
功率电位用千瓦,电容电位用微法。
功率乘以正切值,再乘系数看电压。
单相电压二百二,系数六十五点八。
系数二十一点二,电压数值三百八。
(八十)测量绝缘电阻的方法和绝缘电阻合格标准
绝缘合格值多少,热态数值有国标。
电机电压每千伏,绝缘电阻超一兆。
冷态测量无标准,经验数值可参考。
上述标准扩十倍,最少不可低半兆。
注解:热态不低于0.38兆欧;冷态不低于0.5兆欧
(八十一)当电压和频率为额定值时三相空载电流的正常范围
电机空载加满压,频率额定无偏差。
若知容量和极数,电流范围能回答。
假设额定为一百,空流二五至六八。
容量大的空流小,极数多的空流大。
两极最大为四十,较大电机二十八。
容小极多达七十,容大极多三十八。
(八十二)漏电保护器的选择根据——电气设备的漏电保护动作参数
手持、移动、家电器,家电插座用电器。
三十毫安动电流,快速动作保护器。
三十、一百快动器,单台运行电动机。
多台设备总保护,一百毫安快动器。
(八十三)三相异步电动机改做异步发电机时所接励磁电容器电容量的计算
异步电机来发电,并接电容能实现。
电容接成星或角,两种各有优缺点。
角接容小耐压高,星接与前正相反。
空载满载各一组,容量微法各自算。
电容微法空载数,空载电流乘系数。
角接一十四点五,星接三倍角接数。
满载容量要增加,空载倍数粗略求。
一点二五纯电阻,感性负载二点五。
满载数值要精确,功率因数容量求。
(八十四)确定控制三相异步电动机用的接触器规格
电机供电接触器,规格使用电流计。
最小等于电机流,两倍容量也可求。
反复起动正反转,增加一级才安全。
(八十五)接地线接地电阻的测量方法
测量接地用仪器,型号ZC手摇机。
距离地线二十米,一根钢钎插入地。
沿一直线往前走,再距二十来接地。
E端接好被测线,P、C各接一钢钎。
放平仪表调好零,指针刚好指红线。
缓摇手柄调度盘,指针红线调整完。
检流指示平衡时,加速达到二百转。
调整度盘指红线,记下电阻来判断。
(八十六)已知三相异步电动机的额定容量和电压,求取额定电流的近似值
中小容量高低压,电流估算看千瓦。
给出关系为中值,容大减小容小加。
一个千瓦两安培,常用低压三百八。
高压电机三千伏,四个千瓦一安流。
电压更高六千伏,八个千瓦一安流。
额定电压到一万,十三千瓦为一安。
(八十七)三相380V电动机改用单相220V电源供电时的接线方法和接入电容器的电容量计算
电机三相改单相,绕组接法按原状。
三端出线都有用,俩接电源一接容。
接容以后接电源,接零接火转向反。
电机三相改单相,并接电容的容量。
工作电容看接法,星接小来角接大。
百瓦电机微法数,角接为十星接六。
起动电容可同大,十瓦二至三微法。
电容耐压看电源,二百二电源三百三。
(八十八)感性负载电路中电流和电压的相位关系
电感妙在一“感”字,感情来去皆需时。
刚一见面很陌生,心里的话儿难启齿。
一旦需要分手时,“藕断丝连”还相思。
电源一通电压加,电流一时难通达。
切断电源电压断,电流一时难切断。
上述比喻教通俗,电压在前流在后。
两者相差电角度,最大数值九十度。
(八十九)每千米导线的重量估算
千米导线有多重,要看截面和品种,
截面单位毫米方,乘以系数值不同。
硬铝最轻二点八,纯铝次之把三乘。
钢芯铝绞乘以四,七点八铁比较重。
再重纯铜八点八,钢绞最重九点零。
考虑弧垂和绑扎,再把一点零三乘。
相关公式:质量=密度x体积
体积=底面积x高度
(九十)发电机原理和右手定则
导线切割磁力线,感应电磁生里面。
导线外接闭合路,就有电流流其间。
判断流向用右手,伸开右手成平面。
导线运动拇指向,手心面对N极端。
四指方向即电流,该端也是正极端。
(九十一)基尔霍夫第一定律、第二定律
基尔霍夫是名人,电路定律他发明。
节点电流为第一,流出、流入两相平。
回路电压为第二,压降、电势两相等。
(九十二)整流电源输出直流电压与输入交流电压关系以及整流二极管的反压
交流电压变直流,输出电压怎样求?
输入电压为一百,单相半波为四五。
三相半波一一七,半波两倍全波数。
如若采用晶闸管,从零开始到上数。
管子反压要记住,单相三相不同数。
单相桥式一四一,三相桥式二三九。
注:输入电压应为相电压。
(九十三)电阻串联和并联后总阻值的计算
电阻串联值增加,越串越长阻越大。
电阻并联值减小,相当截面在增大。
并联总阻较难求,各值先要求倒数。
倒数之和的倒数,就是并联后电阻。
并联只有俩电阻,总阻可用简式求。
两阻之积作分子,两阻之和作分母。
(九十四)三相交流电源的两种接法和两种出线方式
三相接法有两种,一个三角一个星。
角接三相围一圈,三个顶点三相线。
星接三尾联一点,联点叫做中性点。
三首引出三相线,中点出线中性线。
相线俗称叫火线,中线俗称叫零线。
星接可出两种线,三相三线和四线。
三相三线无零线,三相四线有零线。
(九十五)整流二极管正负极的判定方法
二极管有两个极,一个阳极一阴极。
分辨极性较简单,首先可看图表记。
三角一端极为阴,短杠一端为阳极。
没有图表看外形,较圆一端为阳极。
较大规格带螺丝,螺丝一端为阳极。
若不放心用表量,万用电表准备齐。
乘以一百电阻档,两笔分别接电极。
正反两次比阻值,一大一小记仔细。
阻值小时看表笔,红阳黑阴定电极。
(九十六)桥式整流电路的连接方法以及阻容保护、整流二极管问题
单相桥式四个管,两两串联再并联。
并联两端出直流,两管连点进电源。
三相桥式六个管,两两串联再并联。
并联两端出直流,两管连点进电源。
阻容保护二极管,三种接法任你选。
一种并在交流侧,一种并在直流端。
还有一种较复杂,并在每支管两端。
感性负载反电势,并联持续二极管。
(九十七)磁铁及磁铁的性质、磁场和磁力线
不管大小与粗细,磁铁均有两个极。
南极S北极N,两端最大磁场力。
同极相斥异极吸,万物都是同一理。
描述磁场磁力线,每条都是闭合线。
体外从N到S极,S到N体内穿。
线线相互不交叉,相对密集在两端。
(九十八)为减小输出电流纹波而设置的滤波电路
要想得到稳定流,滤波电路接输出。
一个电容一个抗,接成一种T形路。
两个电容一电抗,名称叫做派电路。
还有一种较简单,两个电容一电阻。
(九十九)电刷偏离中性线的影响和调整方法
励磁接通再开断,同时要把仪表看。
仪表指针来回摆,摆幅较大电刷偏。
轻轻旋动电刷架,摆幅最小调整完。
电机通电正反转,两次转速来相减。
所得之差若较大,说明电刷比较偏。
轻轻旋动电刷架,相差最小调整完
(一百)粗略校验低压单相电能表准确度的办法
百瓦灯泡接一只,合上开关再计时。
计时同时数转数,记录六分转数值。
电表表盘有一数,千瓦小时盘转数。
该值缩小一百倍,大致等于记录数。
相关问答
电工考试答题技巧?
1.请先把判断题错误的记熟,然后再去记单选题。2.考试时考100题,其中判断题70题,单选题30题;每题1分,80分及以上合格。3.审证只需要考理论。考试当天发准...
电工实操理论技巧?
把管材的一边先封死,然后再往里面装上细沙,并且将管子全部装满,不能留有一点的空隙。装满后,再将另一头也封死,这样一来我们就可以不用怕管材因为受力压迫...
电工初学入门技巧?
一、压接导线对于一些资深老电工来说,他们可以通过压接导线就可以知道执行此操作的电工到底是不是新手。这是由于一些刚入行的新电工来说,他们在压线的时候是...
电工维修技巧?
熟习变频器参数设置,故障排查,对于自动化工厂还需要熟习plc控制器工作原理,步进电机、伺服驱动器都是要会的,不然很难独自开展工作的。维修电工必须接受安全...
电工接线方法和技巧?
步骤/方式1准备好剥线钳、夹钳、电胶布等,如没有剥线钳可用夹钳或打火机等来剥线。见下图步骤/方式2用剥线钳剥线,剥线时根据电线粗细插入剥线钳上的适合电...
电工维修经验技巧?
一、先动口再动手针对那些出现问题故障的电气设备,我们不要一上来就要动手对它进行拆卸维修,而是应该向相关人员询问该设备的故障情况以及出现故障的经过。在...
电工交流技巧?
1.掌握电气基础知识:了解电气基础知识是电工必备的基础,包括电路原理、电气符号、电器元件、电机原理等。2.熟悉电器设备的使用和维护:电工需要熟悉各种电...
电工题库速记技巧?
3.强化记忆:通过反复练习和总结,加强对公式、电路图、电器元件等的记忆和理解。4.掌握技巧:掌握一些常用的计算技巧,如串并联电路的计算方法、电阻、电容...
电工考试答题技巧口诀?
以下是一些电工考试答题技巧口诀:-口诀一:选择题看到25,线电压,白炽灯,正比直接选√。-解释:在选择题里只要看到出现有“25,线电压,白炽灯,正比...以下是...
电工判断题的判断诀窍?
1、审清题意,把握题眼。题意是题干内容的特定性涵义,审清题意就要全面、准确把握题干的特定内涵;题眼是具体体现题意的关键性字词或句子,它决定着题支的取舍...




